4 年
手机商铺
公司新闻/正文
678 人阅读发布时间:2025-07-02 11:20

染色质免疫共沉淀测序(Chromatin ImmunoPrecipitation sequencing,ChIP-seq) 是研究表观遗传调控的重要技术手段(如组蛋白修饰),但其应用范围并不局限于表观遗传学。从本质上讲,ChIP-seq 是一种用于检测蛋白质与DNA相互作用的通用方法,可应用于转录调控、染色质结构等多个研究领域。
ChIP-seq是一种结合了染色质免疫沉淀(ChIP)技术和高通量测序技术的研究方法,对特定组蛋白修饰或者转录因子的位置进行全基因组分析技术,获得全基因组范围内与组蛋白、转录因子等互作的DNA序列信息。
基本原理:利用特异性抗体将与DNA结合的目标蛋白质(如转录因子、组蛋白修饰等)捕获下来,随后对这些蛋白质结合的DNA片段进行分离、测序和分析,以确定该蛋白质在基因组中的结合位点。

图1 ChIP-seq实验流程
1. 细胞或组织固定:使用甲醛等交联剂固定细胞,将DNA和与其结合的蛋白质通过共价键“锁定”,以确保在后续步骤中蛋白质不会脱离DNA。
2. 染色质剪切:通过超声波(或其他物理方法)将基因组DNA切割成较小的片段(一般200-500 bp)。此步骤的目的是获得均匀大小的DNA片段,以便后续的抗体识别与富集。
3. 免疫共沉淀(ChIP):添加与目标蛋白质特异性结合的抗体。抗体会结合固定在DNA上的目标蛋白(如转录因子、修饰后的组蛋白等),形成抗体-蛋白-DNA复合物。通过磁珠或其他方法富集抗体-蛋白-DNA复合物,从而将这些蛋白及其结合的DNA片段从混合物中分离出来。
4. 逆交联和DNA纯化:使用加热或化学试剂解除蛋白质和DNA之间的共价交联,释放DNA片段。从复合物中提取纯化DNA,以进行后续的测序。
5. 构建测序文库:将提取的DNA片段进行末端修饰(加接头等),并构建测序文库。这些文库中的DNA片段代表目标蛋白在基因组中结合的位点。
6. 高通量测序:使用Illumina等高通量测序技术对文库进行测序。通过测序结果,得到大量与目标蛋白结合的DNA片段序列。
7. 数据分析:将测序得到的DNA序列比对到参考基因组,确定这些片段在基因组中的具体位置。根据这些位置,绘制目标蛋白的基因组结合图谱,分析它的结合模式和潜在的功能。


结合学科前沿和研究需求,艾斯基因提供丰富美观的生信报告,多维度展示项目信息。提供数据质控→比对分析→frag分析→富集峰分析→富集峰motif分析→peak富集区域差异比较→个性化分析的深层次数据解析。



1、组织样本+FFPE样本
文章标题:Combined BET and MEK Inhibition synergistically suppresses melanoma by targeting YAP1(BET和MEK联合抑制通过靶向YAP1协同抑制黑色素瘤)
发表期刊:Theranosticso(2024 年)
技术平台:ChIP-seq
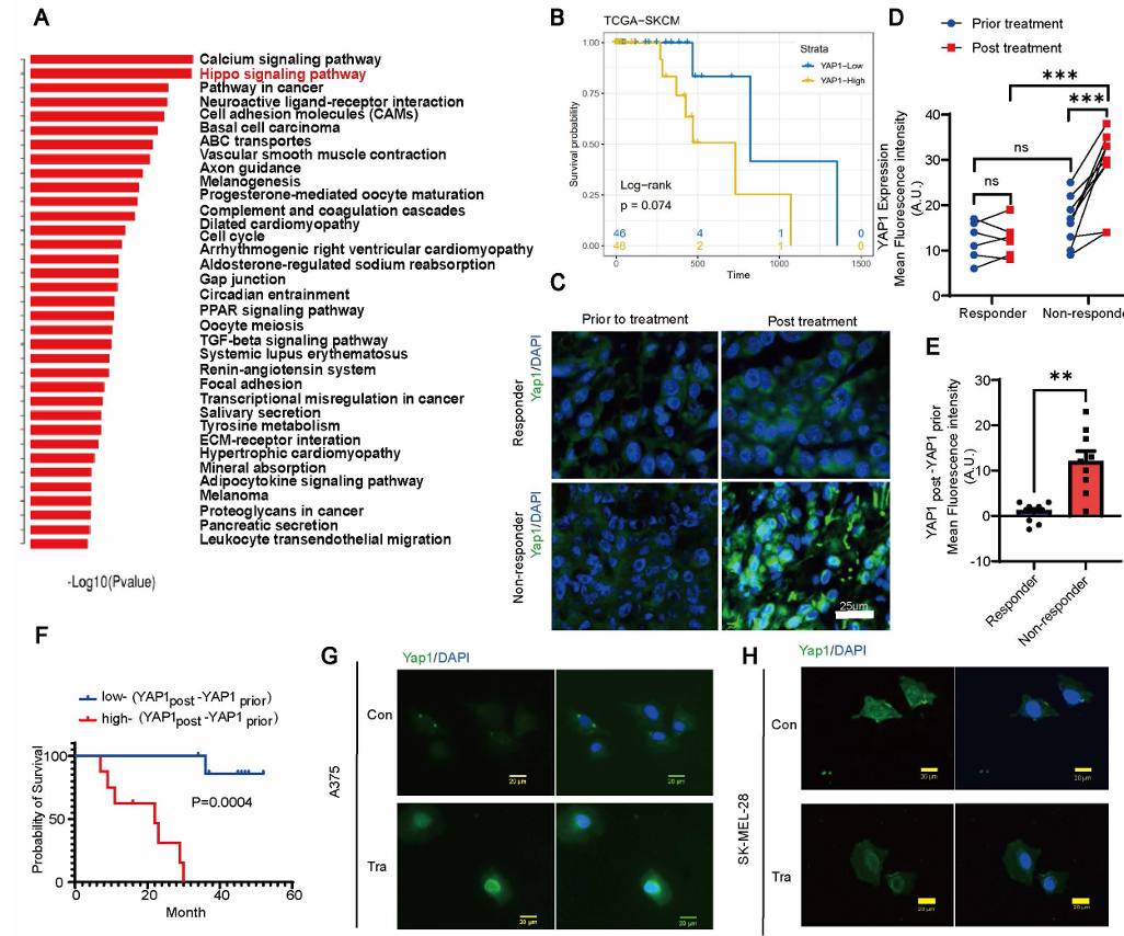
样本类型:收集了23例黑色素瘤患者的配对肿瘤和邻近组织样本,以及接受MEK抑制剂trametinib治疗的黑色素瘤患者的样本
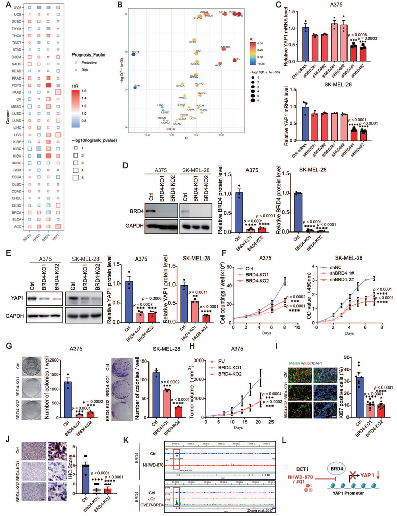
研究结果:ChIP-seq发现BRD4在YAP1的启动子区域有一个结合峰,BET抑制剂处理降低了BRD4与YAP1启动子的结合,而在BRD4过表达的细胞中这种结合增强。表明BRD4通过直接调控YAP1来促进黑色素。

图1YAP1表达与曲美替尼不良反应和生存率相关

图2 BRD4通过直接调节YAP1促进黑色素瘤进展
2、细胞样本

图3 OsWRKY在U. virens感染期间与这些基因的启动子区域结合
🌟项目经验丰富
艾斯基因是国内最大的表观组甲基化服务商,每通量>10万例,已经成功完成对人临床样本,大小鼠,猪,牛,食蟹猴,拟南芥,大豆,水稻,桃,白菜等近百个物种的甲基化测序分析,每年服务100+海外和国内企业及200+高校和医院等客户。
🌟项目经验丰富
艾斯基因已实现甲基化全自动化测序,标准化流程、拥有低成本优势,项目30天极速交付。
🌟高分文章支撑
团队专注表观多组学15年,拥有资深的表观研究经验,多篇CNS及子刊研究成果,助力客户在Nature Communications、Genome Biology、Cell Research等国际期刊上累计发表百余篇论文。
🌟专业的服务团队
艾斯基因有专业的技术与生信分析团队,项目配备一对一专项解答。
🌟可选干冰邮寄或上门取样服务
在北京 、上海 、广州 、深圳均可上门取样。其余地区提供免费的干冰寄样服务。
关于艾斯基因
创建于2016年,隶属于国家高新技术企业和创新型中小企业。艾斯基因具有完整的表观组学产品矩阵,覆盖DNA修饰、RNA修饰、组蛋白修饰/开放染色质等Bulk和单细胞多维度解决方案。Bulk表观组学包括DNA甲基化(EM-seq、WGBS、RRBS、935K芯片/测序、靶向甲基化TBS等)、DNA羟甲基化(5hmC-Seal、hMeDIP-seq、5hmC-seq等)、IP体系(ChIP-seq、m6A-seq等)、Tn5体系(ATAC-seq、CUT&Tag等)等。单细胞表观组学包括单细胞ATAC-seq、单细胞CUT&Tag、单细胞甲基化测序等,联合单细胞转录组,提供特色的一胞双组方案。
ACEGEN入选美国《生命科学评论》杂志评选“亚太地区2025年最佳表观遗传多组学技术方案供应商”。

参考文献
1. Hu R, Hou H, Li Y, Zhang M, Li X, Chen Y, Guo Y, Sun H, Zhao S, Liao M, Cao D, Yan Q, Chen X, Yin M. Combined BET and MEK Inhibition synergistically suppresses melanoma by targeting YAP1. Theranostics. 2024 Jan 1;14(2):593-607. doi: 10.7150/thno.85437
2.Ma J, Wei L, Huang K, Wang D, Gao J, Chen X, Guo H, Gao S, Zhang M, Li S, Yu C, Zhao J, Wu J, Gu Q, Kim ST, Gupta R, Xiong G, Lo C, Liu Y, Wang Y. Biosynthesis of sakuranetin regulated by OsMPK6-OsWRKY67-OsNOMT cascade enhances resistance to false smut disease. New Phytol. 2025 Feb;245(3):1216-1231. doi: 10.1111/nph.20308