4 年
手机商铺
公司新闻/正文
1370 人阅读发布时间:2024-09-20 18:04
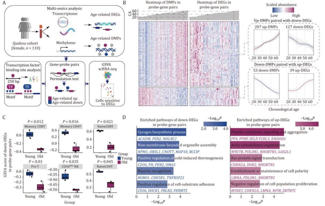
衰老是一个复杂且具有个体差异的生物过程,表现为随着时间推移组织和器官功能的逐渐衰退。DNA甲基化时钟是一种基于特定CpG位点的DNA甲基化水平来预测生物年龄,评估衰老的工具。这种方法被认为是评估个体生物年龄的准确指标,能够反映出个体的健康状况和衰老速度。
2024年3月14日,中国科学院北京基因组所张维绮/刘光慧/贾佩林等团队在Protein & Cell上发表了题为“DNA methylation clocks for estimating biological age in Chinese cohorts”的文章。本研究利用特定CpG位点的DNA甲基化分析,验证了表观遗传时钟在预测人类实际年龄上的准确性,通过分析两个独立中国队列的DNA甲基化数据,开发出适用于中国人群的DNA甲基化时钟,为理解衰老相关的DNA甲基化机制提供了新视角,给中国人群精确测量生物年龄和制定未来抗衰老及相关疾病治疗策略奠定了基础。


文章信息与样本技术方法
结果展示








总结
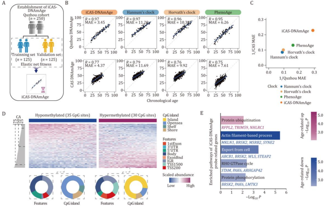
在这项研究中,利用全血DNA甲基化(DNAm)数据,首次为中国人群建立了iCAS-DNAmAge的DNAm衰老时钟,并验证了其在两个独立的中国队列中的预测性优于其他族群的DNAm时钟模型。不仅可以准确预测年龄,还能够从多个健康角度估计生物年龄,显示了DNAm数据在揭示健康指标方面的高度准确性和敏感性。值得注意的是,建立的iCAS-DNAmAge以及其他多模式衰老时钟,在预测年龄和健康状况方面表现出色,与炎症水平升高和CMV抗体水平增高等衰老相关因素密切相关。此外,生活方式的变化和特定疾病历史,如高血压,也被证明能够加速衰老过程。