
今天介绍的这篇文章是2023年8月8日,复旦大学吕雷研究团队与同济大学徐艳萍研究团队在Cell Discovery上发表了题为“TET2 is required to suppress mTORC1 signaling through urea cycle with therapeutic potential”的文章,研究发现TET2通过尿素循环调节细胞内精氨酸浓度并通过mRNA氧化抑制mTORC1信号传导,从而抑制肿瘤细胞生长。

TET2是一种能将5-甲基胞嘧啶(5mC)转化为5-羟甲基胞嘧啶(5hmC)的DNA二氧化酶,进而转化为5-甲酰胞嘧啶和5-羧基胞嘧啶(5caC),最终通过胸腺嘧啶DNA糖苷酶去甲基化为胞嘧啶。5hmC作为一种表观遗传标记,在多种生物和病理过程中至关重要,也用于评估患者对抗PD-1/PD-L1免疫治疗的反应。TET2的功能缺失常见于造血系统恶性肿瘤中,且在多种肿瘤中被不同机制显著抑制,而活性恢复可阻止白血病进展。mTOR是一个关键的丝氨酸/苏氨酸蛋白激酶,调控细胞生长和代谢信号,响应包括生长因子和营养物质的多种环境信号。mTORC1的激活涉及溶酶体转运和在溶酶体中的激活,主要由氨基酸和TSC-Rheb轴调控。
中文标题:TET2通过尿素循环抑制mTORC1信号传导并具有治疗潜力
发表期刊:Cell Discovery(IF = 33.5 / SCI 一区)
技术方案:WGBS、RNA-seq(艾斯基因提供相关技术服务)
研究团队比较了野生型和TET2缺失小鼠的肝细胞大小,发现缺失TET2的细胞体积增大,并且G2/M期细胞比例及多倍体细胞的百分比有所上升。通过sgRNA介导的TET2敲除进一步证实了这些观察结果。此外,TET2敲除增强了mTORC1信号通路关键蛋白的磷酸化,而雷帕霉素处理能够逆转由TET2敲除引起的细胞体积增加。研究还表明,TET2对细胞自噬的调节与其抑制mTORC1信号的功能相关。通过对TET2催化突变体的研究,确认了TET2的催化活性在调节细胞大小和mTORC1信号中的重要作用。总之,TET2的敲除导致肿瘤细胞体积增大和mTORC1信号的激活,这些发现为理解TET2在肿瘤发展中的角色提供了关键线索。

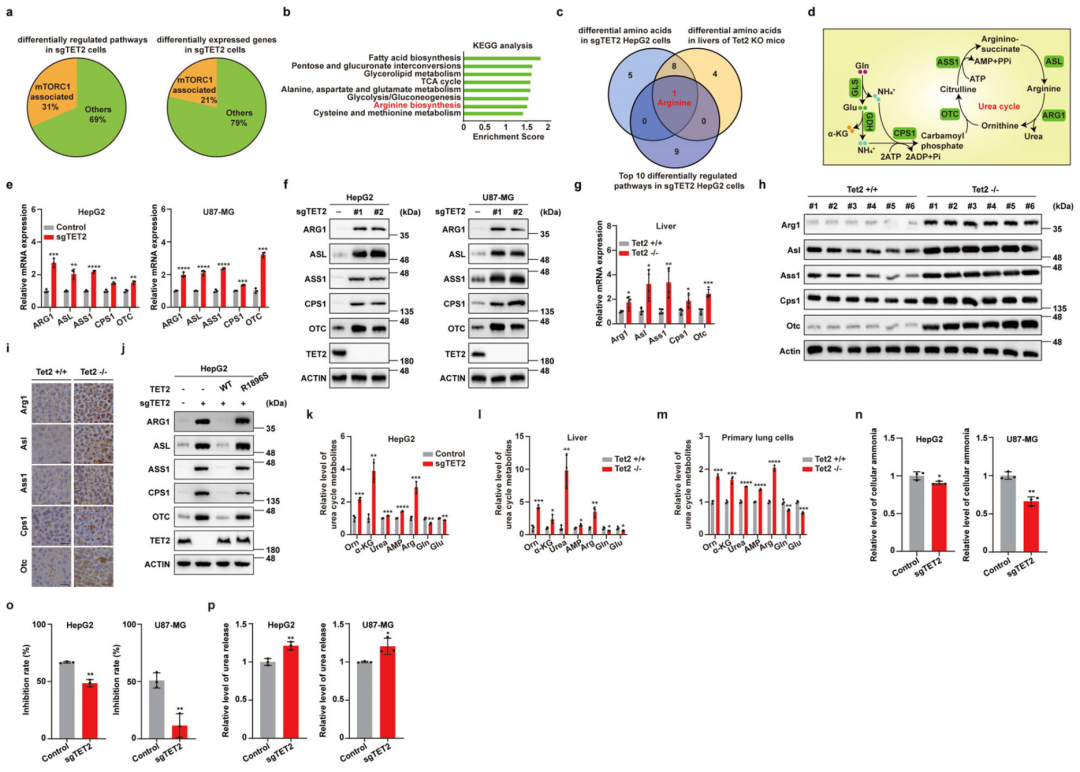
研究团队探讨了TET2缺失对AKT活性的影响,发现TET2敲除细胞中AKT磷酸化无明显变化,证明TET2对mTORC1的抑制作用与AKT无关。通过转录组分析和KEGG分析,发现多个与mTORC1相关的通路在TET2敲除细胞中异常调控,尤其是精氨酸生物合成途径的上调表达。质谱分析显示TET2敲除影响了包括精氨酸在内的多种氨基酸水平。进一步研究发现,尿素循环酶在TET2敲除细胞中表达上调,这些变化与尿素循环代谢产物的增加相一致。尿素循环是精氨酸生物合成的主要来源,TET2缺失导致尿素循环活性增强,从而影响mTORC1的激活。这些结果表明TET2通过尿素循环负向调节mTORC1信号通路,为理解TET2在肿瘤生物学中的作用提供了新的机制。

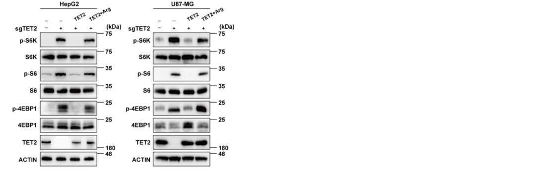
研究团队随后探究了尿素循环调节mTORC1的机制,发现过表达精氨酸合成酶和敲低精氨酸消耗酶能增强mTORC1活性和细胞内精氨酸浓度。TET2敲除增强了细胞对精氨酸饥饿的抵抗力,并提高了细胞的增殖能力。CASTOR1/2和SLC38A9的调控揭示了它们在mTORC1活动中的作用。此外,mTORC1通过翻译调控影响TET2蛋白表达,而雷帕霉素可通过影响尿素循环酶的mRNA调节TET2表达,揭示了mTORC1与TET2之间的交互调控关系。


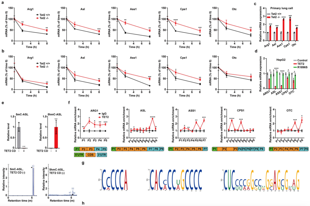
该研究探究了TET2通过尿素循环抑制mTORC1的机制。WGBS分析显示,TET2敲除细胞中许多基因的甲基化水平在多个生物途径中异常调控,尤其是在内含子、CpG岛边缘、启动子、外显子和转录起始位点区域。这些区域的甲基化异常未直接影响尿素循环酶基因ARG1、ASL、ASS1和OTC的基因体和启动子区域,这表明DNA甲基化不参与TET2缺失对这些酶的调控。进一步研究表明,TET2缺失增加了尿素循环酶mRNA的稳定性,并通过催化氧化作用降解这些mRNA,这一作用依赖于TET2的催化活性。体外实验及mRNA结合位点的映射进一步验证了TET2通过mRNA氧化影响尿素循环酶表达的机制。这些发现为理解TET2在细胞代谢调控中的作用提供了新的见解。


(5)TET2去除YBX1和HuR的功能使mRNA不稳定
研究人员随后探讨了TET2如何通过YBX1和HuR介导的机制破坏尿素循环酶mRNA的稳定性并抑制mTORC1信号。研究表明,TET2通过将mRNA上的5mC氧化为5hmC,减少了YBX1和HuR的结合,从而促进mRNA的降解。此外,YBX1和HuR的敲低实验进一步证实了它们在调节尿素循环酶表达和mTORC1信号中的作用。RNA-seq揭示了TET2-YBX1-HuR轴在广泛基因mRNA稳定性调控中的作用,并通过临床数据展示了该调控轴在肝癌预后中的重要性,表明该机制的调控作用具有基因特异性,且与肝癌患者的生存率密切相关。

图5 TET2去除YBX1和HuR的功能使mRNA不稳定
(6)TET2缺失使肿瘤细胞对mTORC 1抑制敏感
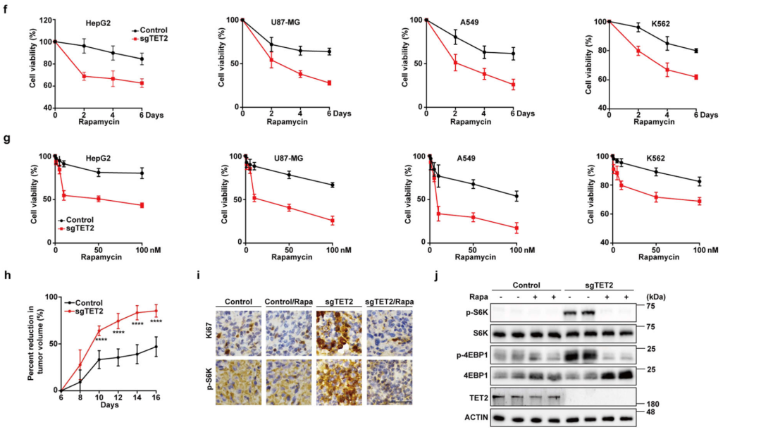
本研究深入研究了TET2-mTORC1轴在肿瘤生长中的功能重要性。TET2敲除显著增加了肿瘤细胞的增殖能力,而通过ASL敲低或雷帕霉素处理可以逆转这一效应。WDR24的敲除显示,TET2缺失引起的mTORC1激活和肿瘤生长优势可以被消除。此外,肝癌样本分析表明TET2表达低下与mTORC1活性高相关联。最后,实验结果显示,TET2突变或失活的肿瘤对mTORC1抑制剂特别敏感,为临床上使用这些抑制剂提供了依据。这些发现突出了TET2在肿瘤生物学中的关键角色,并可能指导未来的治疗策略。


图6 TET2缺失使肿瘤细胞对mTORC 1抑制敏感
本研究揭示了TET2与mTORC1之间的功能联系,两者都是调控肿瘤生长的关键因子。TET2作为mRNA上的5mC“擦除者”,破坏YBX1-HuR结合并导致尿素循环酶mRNA的不稳定,进而抑制尿素循环,并通过降低精氨酸水平,进一步抑制mTORC1信号,抑制细胞生长并激活自噬。此外,TET2通过影响mTORC1信号,不仅抑制了肿瘤细胞的生长和集落形成,还在肿瘤进展过程中因mTORC1信号的激活而增强了肿瘤生长。本研究还强调了TET2与尿素循环/mTORC1轴的相互作用及其在肿瘤生物学中的重要性,提出了利用这一轴来开发针对TET2突变或失活肿瘤的治疗策略。这些发现不仅增进了对肿瘤生长调控的理解,也为临床治疗提供了新的视角。
参考文献:He J, Lin M, Zhang X, Zhang R, Tian T, Zhou Y, Dong W, Yang Y, Sun X, Dai Y, Xu Y, Zhang Z, Xu M, Lei QY, Xu Y, Lv L. TET2 is required to suppress mTORC1 signaling through urea cycle with therapeutic potential. Cell Discov. 2023 Aug 8;9(1):84.
原文链接:https://doi.org/10.1038/s41421-023-00567-7
随着高通量测序技术的快速发展,发表文章数不断增多、涉及到的样本数、样本类型也在不断增加,因此研究方向也越来越精细化。为满足广大科研工作者的甲基化研究需求,艾斯基因特推出全基因组甲基化C3优惠计划:

一、项目经验丰富,10000+例样本,全物种,全样本类型
二、定制研究方案,售前售后技术支持,方案设计,技术讲座和结果解读
三、一站式服务,客户仅需送样,样本自动化处理、建库及分析,结果极速交付

艾斯基因客户文章部分展示

本文来源于艾斯基因,版权归原作者所有,授权转载请联系原作者。文章只为学术新闻信息的传播,不代表本公众号观点。如有侵权请联系删除。