DNA甲基化writer和eraser共同塑造了整个基因组的DNA甲基化模式,分为两大类:(1)异染色质”DNA甲基化,其中胞嘧啶在CG、CHG和CHH序列背景下甲基化,在重复DNA、异染色质和正染色质内的一些基因间序列中大量甲基化。(2)基因体DNA甲基化(gene body methylation,GbM),其中基因编码区仅在CG序列背景下甲基化。尽管DNA甲基化在转座子和重复DNA沉默中的作用已得到很好的表征,但基因体甲基化与转录抑制无关,GbM的功能作用仍然更加神秘。
近日,美国加州大学伯克利分校植物与微生物生物学系Ben P. Williams团队在
Genome Biology杂志上合作发表题为“
Dynamic DNA methylation turnover in gene bodies is associated with enhanced gene expression plasticity in plants”的研究论文,该研究通过WGBS、EM-seq、RNA-seq等多组学分析揭示了植物基因体中DNA甲基化动态变化与基因表达可塑性增强相关,动态的GbM基因(Dynamic GbM genes)比稳定甲基化的GbM基因(Stable GbM genes)表现出更高的基因表达可塑性。
英文标题:Dynamic DNA methylation turnover in gene bodies is associated with enhanced gene expression plasticity in plants
中文标题:植物基因体动态DNA甲基化转换与基因表达可塑性增强有关
发表时间:2023年10月12日
发表期刊:Genome Biology(IF = 12.3 / SCI 一区)
技术方案:RNA-seq 、WGBS 、ChIP-seq、EM-seq等 (公共数据)
样本类型:拟南芥DDRT四突突变体、拟南芥不同组织,分生组织和生殖细胞、六个不同物种
研究摘要
研究团队报道了一种新发现的植物基因体甲基化(GbM)类型,它在包括种系在内的所有细胞中均受动态甲基化修饰的组成性添加和去除。动态GbM基因甲基化通过植物特异性DNA去甲基化酶家族(统称为DRDD酶)去甲基化通路去除,并通过未知的从头甲基化来源添加(最可能是维持甲基转移酶MET1)。分析结果揭示动态GbM状态存在于跨越1亿多年的不同谱系同源基因中,表明了进化保守性。与其他基因体甲基化基因相比,动态GbM与基因体内启动子或调节染色质状态的存在密切相关。动态GbM与发育和不同生理条件下基因表达可塑性增强有关,而稳定甲基化的GbM基因表现出可塑性降低。动态GbM基因在DDRT突变体中表现出降低的动态变化,表明DNA去甲基化和基因表达可塑性增强之间存在因果关系。
研究内容
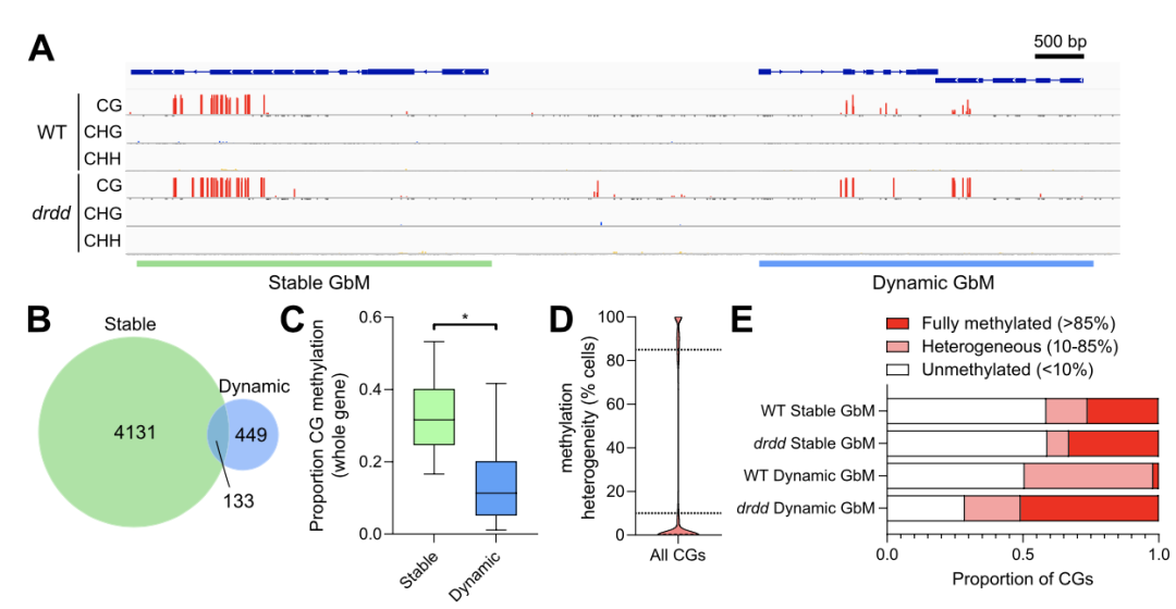
(1)DNA去甲基化靶向部分基因体(gene bodies)
研究人员在模式植物拟南芥中产生了四种活性DDRT去甲基化酶(drdd酶)的四突突变体。DDRT突变体在GbM(gene body methylated )基因的一个子集上表现出增加的CG甲基化。在整个gene body中表现出高水平的CG甲基化,并且在大多数细胞中保持一致的被作者定义为稳定的GbM基因(Stable GbM genes)。DRDD靶向的基因总体上显示甲基化程度降低, 因为它们在植物发育过程中会主动去除甲基化,作者将其定义为动态GbM基因(Dynamic GbM genes)。

图1 拟南芥基因组中两种不同类型的基因体甲基化
(2)DNA去甲基化在所有组织和细胞类型中产生细胞异质性)
考虑到DRDD可能消除了体细胞组织中分化细胞类型的特定子集中的甲基化的因素,作者收集了来自公共数据库许多研究的全基因组甲基化测序(WGBS)数据(包括不同组织,分生组织和生殖细胞等),探究稳定GbM和动态GbM基因DNA甲基化模式的细胞异质性。结果表明动态GbM基因的中间甲基化并不是特定于体细胞组织中特定组织或细胞类型的活性去甲基化,而是作者所检查的所有组织和细胞类型的特征。即在体细胞、分生组织和种系组织的所有细胞中,动态GbM基因座是主动去甲基化的,因此在特定的谱系或发育背景下不会去甲基化。

图2动态GbM基因在所有细胞和组织类型中表现出甲基化异质性。
(3)重新甲基化是维持动态GbM所必需的
动态GbM基因在种系中被去甲基化,作者推断它们也必须受到重新甲基化以抵消DRDD活性。作者假设维持甲基转移酶MET1可能在这些位点上表现出新生活性,将杂合的met1突变体自受精,并选择随后的两代wt -分离(+/+)后代,通过酶促甲基化序列(enzymatic methyl-seq,EM-seq)进行全基因组甲基化测序。结果表明,MET1几乎不会在非甲基化位点的重新甲基化。作者猜测如果MET1确实通过从头甲基化活性维持动态GbM状态,那么它可能发生在MET1通过半甲基化CGs或邻接甲基化CGs的存在被招募到复制叉时。MET1维持动态GbM的状态并没有被完全证明,可能有未知机制在这些位点上起作用。

图3 动态GbM的状态由MET1维持
(4)动态GbM位点在远缘谱系中是保守的
为了确定动态甲基化状态是否在进化时间中保守,作者从另外五个基因组中(代表了6亿至1.17亿年前从拟南芥中分化出来的谱系)分离出了最有可能的同源基因的甲基化谱。在动态GbM同源基因体内,异质性甲基化CGs的数量和比例都大大高于随机选择的基因在基因体内观察到的数量和比例。在所分析的所有物种中,异质性甲基化的CGs数量比随机选择的基因高出两倍以上。这些数据有力地表明,DRRD和MET1靶向的基因座在遥远的进化谱系中是相似的,并且动态GbM表观遗传状态可能为某些基因座提供适应性优势。

图4动态GbM状态的进化守恒
研究小结
综上所述,该研究提出了一种新的GbM调节基因表达可塑性的模型,包括一种新型的GbM,其中基因表达可塑性的增加与DNA甲基化写入器和擦除器的活性以及染色质调控状态的富集有关。
参考文献:
Williams CJ, Dai D, et al. Dynamic DNA methylation turnover in gene bodies is associated with enhanced gene expression plasticity in plants. Genome Biol. 2023 Oct 12;24(1):227.
原文链接:
https://doi.org/10.1186/s13059-023-03059-9