4 年
手机商铺
公司新闻/正文
1074 人阅读发布时间:2023-11-22 17:41
英文标题:Stella safeguards the oocyte methylome by preventing de novo methylation mediated by DNMT1
中文标题:Stella通过阻止DNMT1介导的从头甲基化来保护卵母细胞甲基组
发表时间:2018年11月29日
发表期刊:Nature(IF = 64.8 / SCI 一区)
技术方案:RRBS、mRNA-seq、Pull-down、UHPLC–MS/MS等
哺乳动物卵母细胞在产后发育伴随着DNA甲基化的增加,这主要是由从头DNA甲基转移酶DNMT3A介导的。与精子和大多数体细胞的基因组不同,卵母细胞基因组的转录惰性区域表现出低甲基化。然而,卵母细胞甲基组的这种独特特征是如何确定的,以及它对早期胚胎发育能力的贡献在很大程度上仍然未知。在这里,我们证明了Stella在塑造小鼠卵母细胞甲基组中的重要性,这是一个对女性生育能力至关重要的因素。缺乏Stella的卵母细胞在全基因组水平上获得过度的DNA甲基化,包括在非活性基因的启动子中。这种异常的高甲基化部分遗传给两细胞阶段的胚胎,并损害合子基因组的激活。从机制上讲,Stella的缺失导致DNA甲基化调控因子UHRF1的核异位积累,从而导致维持性DNA甲基转移酶DNMT1在细胞核中的错误定位。遗传分析证实了UHRF1和DNMT1在stella缺陷卵母细胞中产生异常DNA甲基组的主要作用。因此,Stella通过防止DNMT1和UHRF1介导的异常从头DNA甲基化来维持独特的卵母细胞表观基因组。
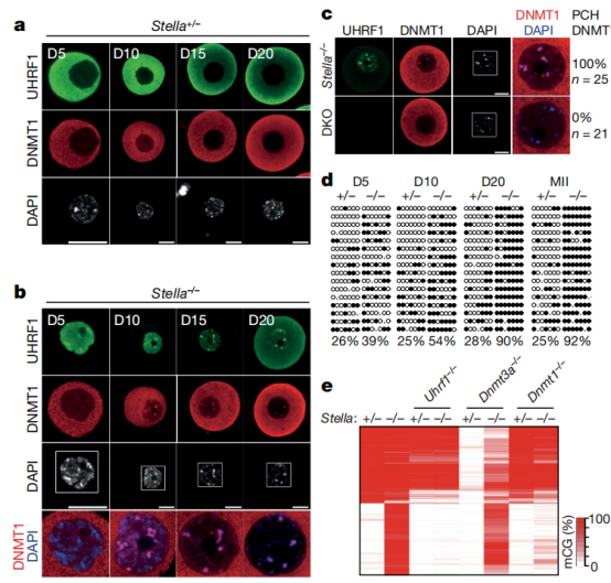
研究人员前期研究中发现Stella是从小鼠卵细胞的cDNA文库中的一个新型DNA甲基化调控基因。在体细胞中过表达Stella会通过与DNA甲基化调控因子UHRF1形成复合体,干扰DNA甲基化修饰在有丝分裂过程中的维持。
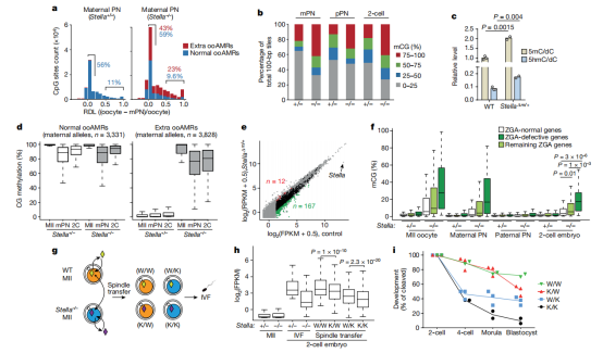
在该项目中,研究人员探索了Stella在卵母细胞成熟过程中的功能,鉴定Stella主动出核转运的过程,其作用是防止UHRF1在卵母细胞的核内累积(图1a)。雌小鼠在敲除Stella后,卵母细胞出现了异常的UHRF1核内累积、过度的DNA甲基化,并使成熟的卵子基因组甲基化水平翻倍,达到了与精子DNA甲基化相仿的水平(图1b)。该结果表明Stella是确保卵子特异甲基化状态的重要调控因子。

此外,本研究发现Stella缺失导致的异常高甲基化主要发生在沉默的基因组区域,虽然这些基因启动子的异常甲基化对卵子发生过程的干扰不大,但严重影响了成熟卵子的质量和受精后二细胞期胚胎的母源基因组激活(图2)。这表明母源基因组特有的低甲基化谱对于发育至关重要。

图2 Stella影响卵细胞基因组激活和胚胎移植前发育
最后,本研究通过生理生化实验及遗传学证据表明Stella能够通过调控UHRF1蛋白的亚细胞定位从而负调控DNMT1的起始性DNA甲基转移酶活性(图3),首次确切证明了DNMT1在体内具有不依赖于原有甲基化而从头建立DNA甲基化的机制。更重要的是,这一发现对DNMT1在体内多种已退出细胞周期的细胞类型(例如卵母细胞和神经元)中的高表达提供了功能解释的线索,对DNMT负责的DNA甲基化在衰老过程中的意义有着重要的启示。

图3 Stella敲除导致的异常高甲基化依赖于DNMT1的起始性DNA甲基化酶活性
参考文献:Li, Y. et al. Stella safeguards the oocyte methylome by preventing de novo methylation mediated by DNMT1. Nature 564, 136–140 (2018).
DOI: 10.1038/s41586-018-0751-5.